Свежая производственная линия апельсинового сока
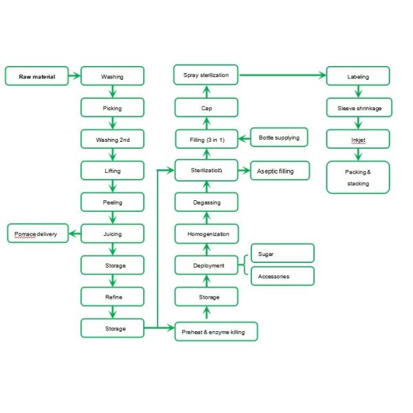
Свежая производственная линия апельсинового сока подгонянная система обработки плода точная. Maily она содержит плод сортируя, мыть, транспортируя, шелушение, извлечение, фильтрация фруктового сока, дегазирование, стерилизация, гомогенизация, завалка и пакуя etc. SSS проектируя команду обеспечивают определенные решения основанные на материале и требовании клиента.


1. Болтовня подачи

2. Технические данные
| Нет. | Деталь | Спецификация |
| 1 | Название продукта | Производственная линия сока Orang |
| 2 | Выход | свежий апельсиновый сок |
| 3 | Упаковка сока |
2000-6000 бутылок в бутылки стекла час/210ml |
| 4 | Измеряя метод | автоматический измерять |
| 5 | Стиль деятельности | автоматическое производство |
| 6 | Расход пара | 1 tons/h |
| 7 | Расход энергии | трехфазный, 380V, 120kw/hилисогласновашимтребованиям |
| 8 | Обжатое потребление воздуха | ≈3M3/min |
| 9 | Том охлажденной воды | ≈60T/h |