Медный Beneficiation обрабатывая производственную линию для медного минирования
Медная руда предыдущая руда игры, которая порождает на поверхности так же, как в слоях подполья и Cavern. Она самые слабые и наиболее легко получила ярус руды в игре. Свое первичное использование сделать медные Адвокатуры, могущие понадобиться для создания медного яруса оборудования.
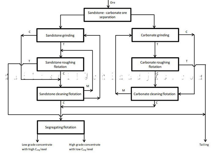
Сложное литологическое, минеральное и химический состав медных руд причина проблем во время обработки этих депозитов и принуждают для использования более сложных технологических систем. Кроме того, различные распределения по размеру частицы минералов в индивидуальных литологических изменениях причиняют потребность различной меля степени освободить минералы во время подготовки для флотирования. Поэтому, flowsheet для смешанного обогащения руды был введен, покрывая разъединение в части с увеличенной долей руды песчаника и доломит-сланца и последующего обогащения в отдельных линиях.
Емкость перерабатывающего предприятия Beneficiation медной руды: 5-1500tons
