Введение фельдшпата общее
Фельдшпат состоит существенно кремнекислых алюминиев совмещенных с меняя процентами калия, натрия, и кальция, и это самый обильный минерал вулканических пород. 2 типа фельдшпата фельдшпат соды (7 процентов или более высокого Na o) и фельдшпат поташа (8 процентов или более высокого k o). Фельдшпат-кремнезем 2 2 смеси может произойти естественно, как в депозиты песка, или может быть получен от флотирования минированный и раздробленная порода.
Описание фельдшпата
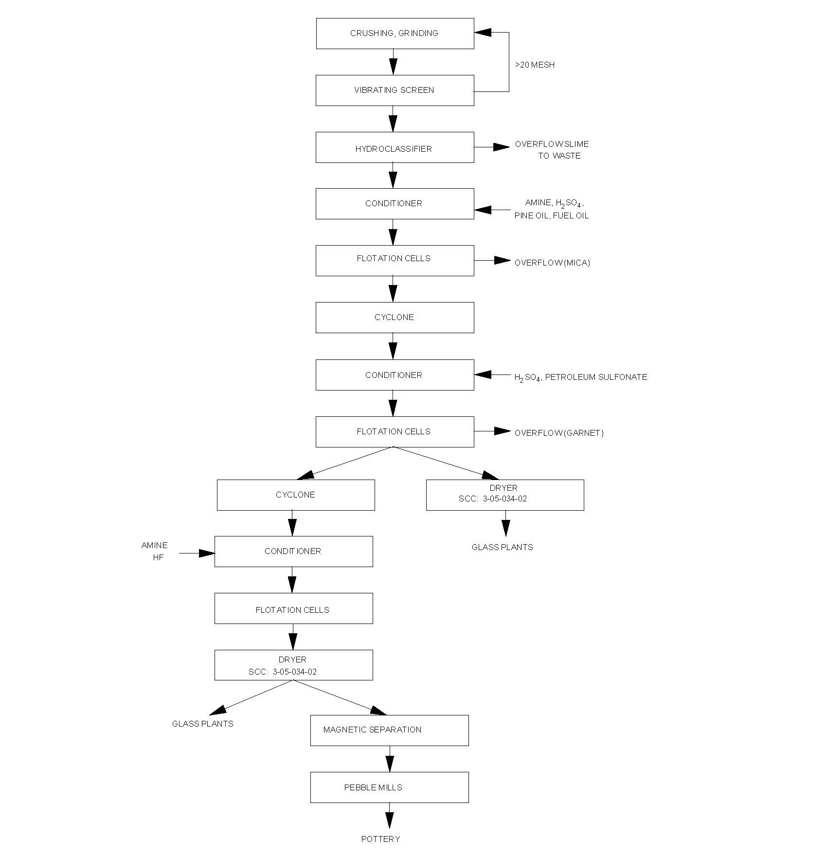
Методы обычного открытого карьера минируя включая удаление перегружают, сверлящ и взрывать, загрузка, и переход тележками использованы к рудам шахты содержа фельдшпат. Процесс флотирования пены использован для большинств beneficiation руды фельдшпата. Схема технологического процесса показывает маршрутную схему производства потока процесса процесса флотирования. Руда задавлена первичными и вторичными дробилками и землей дробилками челюсти, коническими дробилками, и мельницами штанги до тех пор пока она не уменьшена к меньше µm чем 841 (сетка 20). После этого пропуски руды к 3-этапу, процессу флотирования кислот-цепи
