Завод по пиролизу отходов шин
Чтобы решить проблему отработанных шин, оборудование для переработки отработанных шин, производимое нашей компанией, использует новую технологию пиролиза.которая производит шины, нагретые при условии полного безкислородного или ограниченного снабжения кислородом, так что высокомолекулярные полимеры и органические добавки разлагаются на низкомолекулярные или мелкомолекулярные соединения, тем самым восстанавливая масло шин, твердый углерод и стальную проволоку.Весь технологический процесс обеспечивает, чтобы не было трех видов отходов:: каждое оборудование оборудовано системой удаления пыли для очистки дымовых газов, образующихся во время работы оборудования, с тем чтобы гарантировать, что выбросы дыма и пыли соответствуют стандартам:система охлаждения используется для охлаждения высокотемпературных масел и газов, в котором вода может быть переработана и не сбрасывается сточные воды; остатки отходов и углеродный черный, поскольку он был обработан при высокой температуре более 500 градусов, он не имеет токсичности,и углеродный черный можно очистить, поэтому он имеет широкий спектр применений.


| Модель | Объем хоста | Ежедневный объем | Общая рабочая мощность |
| 2600*6000 | 31.8 кубических метров | 8 тонн | 16 кВт/ч |
| 2600*6600 | 35 кубических метров | 9 тонн | 16 кВт/ч |
| 2800*6600 | 40.6 кубических метров | 12 тонн | 18 кВт/ч |
| 2800*7500 | 46.2 кубических метров | 15 тонн | 20 кВт/ч |
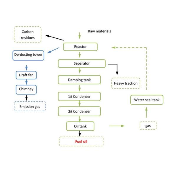
| Шаг 1: кормление | Загрузить отработанные шины в пиролизный топор. Этот процесс можно подавать ручным способом, плоским конвейером, гидравлической машиной и другими способами подачи.Большинство заводов обычно используют гидравлический кормильник для подачи материалов. Из-за его высокой эффективности производства, экономии затрат на рабочую силу и безопасности, он широко используется многими заводами. Закройте дверь погрузки после погрузки. | |
| Шаг 2: нагрев | Для равномерного нагрева реактора можно использовать масло шин или неконденсируемый газ (избыток неконденсируемого газа, вырабатываемый в процессе пиролиза нескольких других оборудований).,некоторое осаждение газа (большая часть газа в это время - водяной пар, сжиженная часть - вода,и несливаемый газ попадает в камеру сгорания через систему циркуляции газа для сгорания)Когда температура достигает 120°C, горючий газ осаждается и попадает в газораспределительный мешок.который может быть использован в качестве топлива для нагрева главной печи) опускается в резервуар остаточного маслаПри этом легкое масло автоматически попадает в конденсатор и сжижается в легкие масляные баки. | |
| Шаг 3: обработка неконденсируемых газов | Неконденсируемый газ (компоненты C1-C4), поступающий в нефтяной бак вместе с маслом, газ, который не может быть конденсирован, прошел через две уплотнители безопасности воды (одна для готового режима и одна для использования,Вода Роль уплотнителя заключается в том, чтобы предотвратить возвращение открытого пламени из камеры сгорания, чтобы встретить выхлопные газыПоэтому в начале работы оборудования топливом является мазут или природный газ.Когда температура продолжает расти, полученный неконденсируемый газ может использоваться в качестве топлива. | |
| Шаг 4: Очистка от дыма и пыли | Весь дым и пыль, вырабатываемые при сжигании, закачиваются вентилятором с индуцированным дымом в общую систему очистки пыли для обработки.Обработанный дым и пыль - это белый водяной пар без черных частиц, and then the water vapor will enter the industrial purification device Carry out standard discharge treatment to ensure that the emitted smoke and dust discharge meets the emission standards required by environmental protection. | |
| Шаг 5: Выпуск шлака | После выброса шлака процесс пиролиза завершается. Стальная проволока и углеродный черный, которые нам нужны, находятся в главной печи.Вилка печиДля удаления шлаков используется углеродный черный, который в основном используется для чернил, пигментов, арматур, добавок и т.д. | |
| Шаг 6: Стальная проволока |
Стальная проволока вытаскивается трактором, что экономит рабочую силу и обеспечивает автоматическое производство оборудования.он сотрудничает с оборудованием для вентиляции и удаления пыли, чтобы гарантировать отсутствие пыли. |
|