контактируйте оксидацию для ресидентал оборудования очистки воды черноты нечистот города района
Принципы проектирования
Мы жестко конструируем основанный на законах и постановления охраны окружающей среды уместного государства, стандартах, для обеспечения что еффлуэнт смог достигнуть национальные и местные стандарты эмиссии.
Под предпосылкой требований к дизайна, мы используем методы самых предварительных, самых надежных, безопасных, энергосберегающего, санитарных, низкой цены для того чтобы достигнуть удобной деятельности, управление, и стабилизированное качество еффлуэнт.
Во время дизайна водоочистка, мы также рассматриваем, что и пробуем наиболее хорошо контролирует разрядка вторичных ненужных загрязнений которые вероятно причиняют от процесса водоочистки, как отход концентрата, ненужный газ, для защиты экологической санобработки.
Мы рассматриваем во всех направлениях для того чтобы конструировать общее размещение всего завода водоочистки для того чтобы быть разумны, компактны, и меньше требуемого следа ноги.
Общий работая процесс:

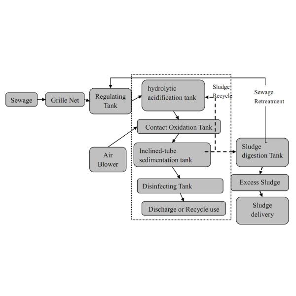
Описание процесса
Пропуски воды нечистот жидкостные через экран в камере песчинки для того чтобы извлечь все объекты любят большим
приостанавливанные матерс, волосы, шликер етк. прежде чем они повредят секент оборудование. Эти объекты и
плавая материал извлечется и остальная вода после достигать равномерного расхода потока в регулировать
танк нагнетен в анаэробный танк здесь начиная биохимическую обработку.
В анаэробном танке вода проходит обработку хйдролытикасидификатион для биологического ухудшения
органических материалов. Как отчасти уменьшает ТРЕСКУ и хйдролытикасидификатион СОВЕТА ДИРЕКТОРОВ увеличивает биоразлагаемость
жидкости сточной воды. После этого вода выхода идет в танк оксидации контакта где, она обработана секентлы оксидацией контакта одного этапа и 2 этапов существенно для того чтобы ухудшить биологическое содержание нечистот которые выведены от отходов жизнедеятельности человека, пищевых отходов, мыл и тензида.
Часть шуги и приостанавливанные материалы произведенные в танке оксидации контакта осаждены вне мимо
склонное седиментирование трубки. Эффлуэнт приходит вне от танка седиментирования и продезинфицирован внутри
выходящий танк перед разрядкой.
Шуга в танке пищеварения шуги возвращена в анаэробный танк и нагнетена вне регулярно с тележкой.
Шоу проекта:

Похороненный тип прибор обработки сточной воды
для местной деревни Фошан

1. Профессионал в оборудовании водоочистки 9 лет, реальный изготовитель.
2. Используя известный бренд мембраны от во всем мире, как ДОВ, ГЭ, Хйдранаутикс, етк
3. так много известного поставщика компании от во всем мире, кока-кола, вацонс, Пепси,
Актавис, етк.
4. Широко зона аппликате в электронике, электричестве, гальванизируя, монтажной плате, химикат,
фармацевтический, еда и напиток, ткань, легкая промышленность, машинный оборудование, и солнечный фотовольтайческий
индустрия, етк.
5.Компаны Филосоплы: Обеспечьте оборудование очистителя воды хорошего качества, продукцию чистую, безопасное
и гигиеническая вода.
6. идеальная система после-продажи. Предложение гарантия 1 года для оборудования. Не позднее один год, принадлежите
к качественному вопросу, Хонгджун принимает всю ответственность предложить уместные компонент и навык для того чтобы разрешить.
Преимущество:
1. надежно качество с конкурентоспособной ценой.
2. технологическая поддержка 24-хоурс онлайн.
3. Тариф ≥99% опреснения
4. Полноавтоматический работайте.
5. Во время одной гарантии года, примите всю ответственность к повреждению который принадлежат качественным проблемам.
Часть сотрудничества:
