Усилитель TXtelsig YP552228 Wifi RF
YP552228 2-ступенчатая 4.9-5.9GHz высокая эффективность, высокий усилитель силы линеарностей основанный на технологии InGaP/GaAs HBT. Усилитель обеспечивает типичное увеличение dB 22 и сила P1dB dBm 30,5, типичное косое состояние 5.5V на 240 мамах. Вход и выход внутренне соответствуется к 50Ω и требует, что минимум внешние соответствуя компоненты покрывают все 4.9GHz к 5.9GHz. YP552228 собрано в 16 штыре, 4mm×4mm, пакет QFN.
Особенности:
■диапазон изменения частот 4.9~5.9GHz
■Деятельность 3.3V~5.5V
■3,0% EVM@24dBm для 802.11a 54Mbps, 5.5V
■3,0% EVM@22.5dBm для 802.11a 54Mbps, 5V
■2,5% EVM@18dBm для 802.11a 54Mbps, 3.3V
■спокойное течение 240mA
■увеличение 22dB (тип)
■>возвращение Loss@5.8GHz входного сигнала 20dB
■Детектор силы На-обломока
Применения
■IEEE 802.11a/n WLAN
■IEEE 802,16 WiMax
■5.8GHz RFID
■Метод расширения спектра и системы MMDS
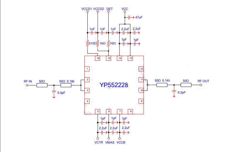
| Описание Pin | ||
| Pin нет. | Символ | Описание |
| 1, 4, 8, 9, 12 | NC/GND | Отсутствие соединения или земного соединения |
| 2, 3 | RF ВНУТРИ | Входной сигнал RF |
| 5 | VCTR | Управляющее напряжение силы включено-выключено |
| 6 | VBIAS | Напряжение смещения |
| 7 | VCCB | Подача напряжения для смещения |
| 10, 11 | ВЫХОД RF | Выход RF |
| 13 / 14 | VCC2/VCC1 | Подача напряжения для 2-ого/1-ого этапа |
| 15 | DET | Обеспечивает напряжение тока выхода пропорциональное к уровню RF |
| 16 | VCCD | Подача напряжения для детектора силы |
| Основание пакета | GND | Земное соединение |
| Абсолютный максимум оценок | ||
| Параметр | Оценка | Блок |
| Сила RF входного сигнала | 15 | dBm |
| Подача напряжения | -0,5 до +7,0 | V |
| Напряжение смещения | -0,5 до +4,0 | V |
| Течение поставки DC | 1000 | мамы |
| Работать окружающий | °C | |
| Температура | -40 до +85 | |
| Температура хранения | -40 до +150 | °C |

