МодульприемопередатчикаdBm силы 9 класса C+++/d TX GPON OLT SFP
Описание
GTS-SGT21-20DCG GIGAOPTO модуль приемопередатчика высокой эффективности для одиночных связей волокна используя передатчик непрерывн-режима 1490nm и приемник взрыв-режима 1310nm. Оно конструирован для того чтобы соотвествовать класса C+++ ITU G.984.2 (класса d) для оптически линии применений терминала (OLT).
Передатчик 1490nm DFB LD имеет автоматические сети функции и компенсации влияния температуры регулятора мощности (APC) для обеспечения стабилизированного оптически коэффициента силы и вымирания над всей температурной амплитудой рабочей температуры. Передатчик встречает безопасность глаза класса 1 в стандарты IEC60825 и CDRH.
Приемник имеет герметично упакованный предусилитель APD-TIA (усилителя транс-импеданса) и ограничиваясь усилитель с выходами LVPECL совместимыми дифференциальными. Он отличает разрыванным пакетом обнаруживает выход (SD) который LVTTL совместимое. Выход SD придет высокий после получать разрыванный пакет.
Модуль 9dBm обеспечивает цифровую диагностическую информацию своих эксплуатационных режимов и состояния, включая передавая силу, ток смещения лазера, температуру модуля, и подачу напряжения. Тарировка и сигнал тревоги/предупреждая данные по порога написаны и сохранены во внутренней памяти (EEPROM).
Модуль приемопередатчика SFP делал тест забора под большинств известными брендами маршрутизаторов, переключателей, серверов.
Горячий swappable приемопередатчик класса d SFP GPON OLT идеален для каналов связи сети гигабита провайдер услуг интернета (ISP) пассивных оптически (GPON), других оптически связей.
Спецификация
| Номер детали | GTS-SGT21-20DCG | Категория | Класс C+++/D GPON OLT |
| Упаковка | SFP | Напряжение тока электропитания | +3.3V |
| Тип соединителя | SC UPC | Оптически передача | 20km |
| Диагностика цифров | Поддержанный | Тип кабеля | 9/125μm SMF |
| Гарантия | 3 лет | Рабочая температура | -5~70°C/-40~85°C |
| Битовая скорость (идущая дальше по потоку) | 2.488Gbps | Битовая скорость (в верхней части потока) | 1.244Gbps |
| Разбивочная длина волны (TX) | 1490nm | Разбивочная длина волны (RX) | 1310nm |
| Диссипация силы | <1.5W | Полное настоящее (Макс) | 450mA |
| Тип передатчика | DFB | Тип приемника | APD |
| Сила выхода TX | 9dBm (типичное) | Чувствительность RX | < -32.0dBm |
| Коэффициент вымирания | >8.2dB | Перегрузка приемника | >-15dBm |
| Протоколы | SFF-8472, ITUT-984.2 | ||
Особенности
Применение
Стандарты
| Характеристики оптически передатчика | ||||||
| Параметр | Символ | Минута | Типичный | Макс | Блок | Примечания |
| Запущенная сила (avg.) | POUT | +6 | +9 | +10 | dBm | |
| Работая диапазон длины волны | λC | 1480 | 1500 | nm | ||
| Спектральная ширина (- 20dB) | ∆λ | 1 | nm | |||
| Бортовой коэффициент подавления режима | SMSR | 30 | ||||
| Коэффициент вымирания | ER | 8,2 | dB | PRBS 223 - 1+72CID @2.488GBIT/S | ||
| Штраф передатчика и рассеивания | TDP | 1 | dB | Передайте на 20km SMF | ||
| Оптически сила выхода после отключения TX | PDIS | -39 | dBm | |||
| Диаграмма глаза выхода | Уступчивый с ITU-T G.984.2 | |||||
| Отражение передатчика | -10 | dB | ||||
| Характеристики оптически приемника | ||||||
| Параметр | Символ | Минута | Типичный | Макс | Блок | Примечания |
| Диапазон длины волны | λC | 1260 | 1360 | nm | ||
| Чувствительность приемника | SEN | -32 | dBm | Note1 | ||
| Оптически перегрузка потребляемой мощности | SAT | -15 | dBm | Note1 | ||
| Динамический диапазон | 15 | dB | Диаграмма 1 | |||
| Отражение приемника | -15 | dB | ||||
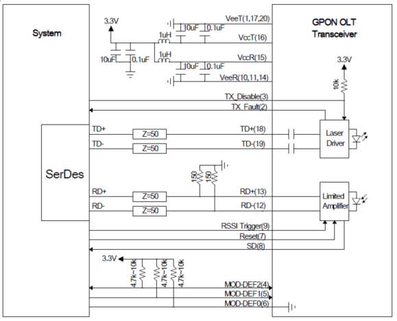
Типичная цепь применения

Распределение памяти EEPROM

Содержание памяти ID EEPROM серийное
Оптически приемопередатчик содержит EEPROM. Он обеспечивает доступ к изощренным данным по идентификации которые описывают возможности приемопередатчика, стандартные интерфейсы, изготовитель, и другую информацию. Когда серийный протокол активирован, хозяин производит серийный сигнал часов (SCL, Mod Def 1). Положительный край хронометрирует данные в те этапы EEPROM которые нет записи защищенной внутри приемопередатчик SFP. Данные по часов отрицательного края от приемопередатчика SFP. Сигнал серийных данных (SDA, Mod Def 2) двухнаправленно для серийной передачи данных. Хозяин использует SDA совместно с SCL для того чтобы отметить начало и конец серийной активации протокола. Памяти организованы как серия 8-разрядных слов данных которым можно обратиться к индивидуально или последовательно.
Модуль обеспечивает диагностическую информацию о присутствующих эксплуатационных режимах. Приемопередатчик производит эти диагностические данные цифрованием внутренних аналоговых сигналов. Тарировка и сигнал тревоги/предупреждая данные по порога написаны во время изготовления прибора. Снабжены полученный контроль силы, переданный контроль силы, контроль тока смещения, контроль подачи напряжения и контроль температуры все. Диагностические данные сырцовые значения A/D и должны быть преобразованы к блокам реального мира используя константы тарировки, который хранят в положениях 56 до 95 EEPROM на адресе A2h автобуса провода серийном. Поля данным по цифрового диагностического распределения памяти специфические определяют как следование.