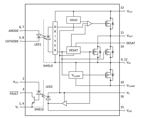
Photocoupler водителя ворот Тошиба TLP5222 предлагает сильно интегрировать, многофункциональный, 2.5A вывело наружу настоящий водитель ворот в длинном пакете creepage и зазора SO16L. TLP5222 включает функции обнаружения десатурации, изолированной обратной связи состояния НЕДОСТАТКА, мягкого поворота- ворот, активной струбцины Miller, под замыканием напряжения тока (UVLO), и автоматическим возвратом состояния НЕДОСТАТКА.
Photocoupler водителя ворот Тошиба TLP5222 интегрирует 2 ультракрасных светоизлучающих диода (СИД) и высоко-увеличение 2 и высокоскоростной фотодетектор ICs. Прибор достигает сильнотокового, высокоскоростного контроля за выпуском продукции, и ОШИБАЕТСЯ обратная связь состояния с электрической изоляцией между первичной и вторичной стороной.

