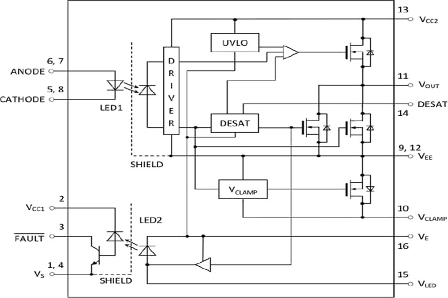
Photocoupler привода ворот Тошиба TLP5212 IGBT умная муфта водителя ворот (SGD) с обнаружением десатурации IGBT, изолированной обратной связью состояния недостатка, мягким поворотом- ворот, активной струбциной Miller, и под замыканием напряжения тока (UVLO). Прибор конструирован для того чтобы подействовать, что как общецелевая муфта водителя ворот защитил IGBTs от перегрузок по току произведенных в применениях инвертора. TLP5212 также идеально для широкого диапазона применений, от цепей инвертора используемых в промышленном оборудовании (как общецелевые инверторы и проводники силы в системах солнечной энергии) к UPS и жилому оборудованию как домашние системы хранения батареи.
TLP5212 интегрирует 2 ультракрасных светоизлучающих диода (СИД) и высоко-увеличение 2 и высокоскоростной фотодетектор ICs. Прибор достигает сильнотокового, высокоскоростного контроля за выпуском продукции, и ОШИБАЕТСЯ обратная связь состояния с электрической изоляцией между первичной и вторичной стороной.
Photocoupler привода ворот Тошиба TLP5212 IGBT предложен в пакете 10.3mm x 10.0mm x 2.1mm SO16L с -40°C к температурной амплитуде рабочей температуры +110°C.




