Начала точности TC500A TC510 TC514 TC510COG сетноые-аналогов с двойным наклоном ADC IC для интерфейса датчика точности
Применения:
Процессор аналогового сигнала точности
Интерфейс датчика точности
Измерения DC высокой точности
Спецификации:
|
Категория
|
Интегральные схемаы (ICs)
|
|
Сбор информации - сетноое-аналогов начало (AFE)
|
|
|
Mfr
|
Технология микросхемы
|
|
Серия
|
-
|
|
Пакет
|
Трубка
|
|
Состояние части
|
Активный
|
|
Количество битов
|
17
|
|
Количество каналов
|
1
|
|
Сила (ватты)
|
18 mW
|
|
Напряжение тока - поставка, аналог
|
5V
|
|
Напряжение тока - поставка, цифров
|
5V
|
|
Устанавливать тип
|
Поверхностный держатель
|
|
Пакет/случай
|
24-SOIC (0,295", ширина 7.50mm)
|
|
Пакет прибора поставщика
|
24-SOIC
|
|
Низкопробный номер продукта
|
TC510
|
Общее описание:
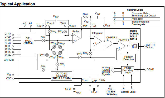
Семья TheTC500/A/510/514 начала точности сетноые-аналогов которые снабжают двойные конвертеры A/D наклона имея максимальное разрешение 17 битов плюс знак. Как минимум, каждый прибор содержит интегратор, нул пересекая компараторов и логику интерфейса процессора. TC500 прибор основания (шестнадцатиразрядное максимального) и требует и положительных и отрицательных электропитаний. TC500A идентично к TC500 за исключением того, что оно улучшало линеарности, позволяющ ему работать к максимальному разрешению 17 битов. TC510 добавляет бортовой отрицательный конвертер электропитания для singlesupply деятельности. TC514 добавляет и отрицательный конвертер электропитания и мультиплексор дифференциала 4 входных сигналов сетноой-аналогов. Каждый прибор имеет такой же интерфейс управлением процессора состоя из 3 проводов: входные сигналы контроля (a и b) и выход компаратора zerocrossing (CMPTR). Процессор манипулирует a, последовательность b TC5XX через 4 участка преобразования: автоматический-нул, интегрируйте, deintegrate и интегратор нул. Во время автоматического-нул участка, возместите напряжения тока в TC5XX исправьтесь механизмом обратной связи короткозамкнутого витка. Ввод напряжения приложен к интегратору во время интегрирует участок. Это причиняет выход dv/dt интегратора прямо-пропорциональный к величине ввода напряжения. Высокий ввод напряжения, большой величина напряжения тока, который хранят на интеграторе во время этого участка. В начале де-интегрируйте участок, ссылка внешнего напряжения приложена к интегратору и, в то же время, внешний процессор хозяина начинает свой бортовой таймер. Процессор не будет поддерживать это государство до перехода происходит на выходе CMPTR, в которое время процессор останавливает свой таймер. Приводя отсчет таймера преобразованные аналоговые данные. Интегратор нул (конечная фаза преобразования) извлекает любую выпарку оставаясь в интеграторе в подготовке к следующему преобразованию. Разрешение предложения TC500/A/510/514 высокое (до 17 битов), главный сброс шума 50/60 Hz, маломощная деятельность, минимальные соединения I/O, низкие токи смещения входного сигнала и недорогое сравненные к другому конвертеру технологии имея подобные скорости преобразования.
Особенности:
Конвертер «начало» A/D точности (до 17 битов),
интерфейс контроля 3-Pin к микропроцессору,
Гибкий: Потребитель может скорость преобразования обмена для разрешения,
Деятельность Одно-поставки (TC510/TC514)
4 входной сигнал, дифференциальное сетноое-аналогов MUX (TC514)
Автоматическое обнаружение полярности ввода напряжения
Диссипация низкой мощности: - (TC500/TC500A): 10 mW - (TC510/TC514): 18 mW
Широкий ряд ввода аналога: - ±4.2V (TC500A/TC510)
Сразу признавает двухполярные и дифференциальные входные сигналы
Данные по пакета:




Данные по пакета для больше продуктов микросхемы:









