инвертор насоса солнечной крышки металла оросительной системы 22kw солнечный
Модель: SG600-022GB-4T
Солнечную насосную систему будет больше и больше популярной, оно можно приложить к ежедневному (грунтовая вода), полив земледелия, полив лесохозяйства, управление пустыни, животноводство выгона, водоснабжение для островов, инженерство обработки сточных водов, и так далее.
В последние годы, с продвижением использования новых энергетических ресурсов, солнечные насосные системы больше и больше использованы в муниципальном инженерстве, квадратах центра города, парках, туристических местах, курортах и гостиницах, ландшафтах и системах фонтана в жилых районах. Эта система составлена панели солнечных батарей, насоса и солнечного нагнетая инвертора, или дистанционного управления GPRS модель.
Основанный на принципах конструирования что лучшее хранить вода чем электричество, никакая энергия храня прибор как батарея магазина в системе.

Описания и особенности
1. максимальная силовая точка отслеживая (MPPT) со скоростью быстрой реакции и стабилизированным efficiency> 99,6% деятельности
2. костюмы для большинств насосов AC 3 участков и AC PMSM & IM насосы.
3. Напряжение тока работы панели солнечных батарей может установить руководством или MPPT автоматически отслеживая
4. совместимый с двойной потребляемой мощностью, решеткой AC и электропитанием DC входным сигналом
5. построенный в автоматическом сн-бодрствовании вверх по функции
6. цифровой контроль для полностью автоматической деятельности, хранения данных и защитных функций
7. умный модуль силы (IPM) для основной цепи
8. панель дисплея СИД работая и дистанционное управление поддержки, дисплей LCD также доступный теперь.
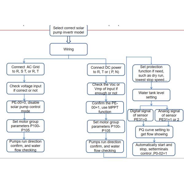
Установка:

Модельный список:
| Модели | Течение тарифа | Напряжение тока выхода (3PH ВПТ) | Применимый для насосов | Напряжение тока MPPT (VDC) | |
| Мини тип серия 2T: 150 до 45 0 VDC или 200 к 240VAC входному сигналу, Voc 350VDC/336VDC | |||||
| 1 | SG600-0K75GB-2S-M | 4A | 0-240VAC | 0.75KW | 260 до 375 | 
| 2 | SG600-1K5GB-2S-M | 7A | 0-240VAC | 1.5KW | 260 до 375 | 
| 3 | SG600-2K2GB-2S-M | 10A | 0-240VAC | 2.2kw | 260 до 375 | 
| Мини типсерия 4t: 350 до 800VDCили 300до 440ВПТвходного сигнала, Voc 540VDC/616VDC | |||||
| 4 | SG600-0K7GB-4T-M | 2.5A | 380V-440V | 0.75KW | 486 до 750 | 
| 5 | SG600-1K5GB-4T-M | 3.7A | 380V-440V | 1.5KW | 486 до 750 | 
| 6 | SG600-2K2GB-4T-M | 5A | 380V-440V | 2.2KW | 486 до 750 | 
| Общий тип: серия 2T 150 до 45 0 VDC или 200 к 240VAC входному сигналу, Voc 350VDC/336VDC | |||||
| 7 | SG600-0K7GB-2S | 4A | 220V/240V | 0.75KW | 260 до 375 | 
| 8 | SG600-1K5GB-2S-D | 7A | 220V/240V | 1.5KW | 260 до 375 | 
| 9 | SG600-2K2GB-2S-D | 10A | 220V/240V | 2.2KW | 260 до 375 | 
| 10 | SG600-4K0GB-2S-D | 16A | 220V/240V | 4.0KW | 260 до 375 | 
| Общий тип: 350 до 800VDCили 300до 440ВПТвходного сигнала, Voc 540VDC/616VDC | |||||
| 11 | SG600-0K7GB-4T | 2.5A | 380V-440V | 0.75KW | 486 до 750 | 
| 12 | SG600-1K5GB-4T | 3.7A | 380V-440V | 1.5KW | 486 до 750 | 
| 13 | SG600-2K2GB-4T | 5A | 380V-440V | 2.2KW | 486 до 750 | 
| 14 | SG600-4K0GB-4T | 10A | 380V-440V | 4.0KW | 486 до 750 | 
| 15 | SG600--5K5GB-4T | 13A | 380V-440V | 5.5KW | 486 до 750 | 
| 16 | SG600-7K5GB-4T | 17A | 380V-440V | 7.5KW | 486 до 750 | 
| 17 | SG600-011GB-4T | 22A | 380V-440V | 11KW | 486 до 750 | 
| 18 | SG600-015GB-4T | 30A | 380V-440V | 15KW | 486 до 750 | 
| 19 | SG600-018GB-4T | 37A | 380V-440V | 18KW | 486 до 750 | 
| 20 | SG600-022GB-4T | 45A | 380V-440V | 22KW | 486 до 750 | 
| 21 | SG600-030GB-4T | 60A | 380V-440V | 30KW | 486 до 750 | 
| 22 | SG600-037GB-4T | 75A | 380V-440V | 37KW | 486 до 750 | 
| 23 | SG600-045GB-4T | 91 a | 380V-440V | 45KW | 486 до 750 | 
| 24 | SG600-055GB-4T | 110A | 380V-440V | 55KW | 486 до 750 | 
| 25 | SG600-075GB-4T | 150A | 380V-440V | 75KW | 486 до 750 | 
| 26 | SG600-090GB-4T | 180A | 380V-440V | 90KW | 486 до 750 | 
| 27 | SG600-110GB-4T | 220A | 380V-440V | 110KW | 486 до 750 | 
| 28 | SG600-132GB-4T | 260A | 380V-440V | 132KW | 486 до 750 | 
| 29 | SG600-160GB-4T | 320A | 380V-440V | 160kw | 486 до 750 | 
вопросы и ответы:
Q1: Что срок поставки?
A1: 3-5 дней для заказа образца; 10-25 дней для заказа большей части.
Q2: Что гарантия?
A2: 18months.
Q3: Как выбрать соответствующий конвертер для машины?
A3: Пожалуйста отправьте нами ваши детали мотора, мы выберет вас самая соответствующая модель.
Q4: Могу я подгонять продукт?
A4: Да, мы можем напечатать ваш логотип, подгоняем ваш пакет, и инвертор особенной функции.
Q5: Вы поддерживаете обслуживание OEM?
A5: Да, пожалуйста отправьте нами больше деталей.
Q6: Вы имеете предел MOQ?
A6: 1 ПК для образца доступен.