Стальное предложение мельницы Горяч-завальцовки штанги
Квадратное заготовка 120 для того чтобы свернуть штангу ∽Φ 36 Φ 10 стальную
150,000tons/year
процесс завальцовки 1.Steel
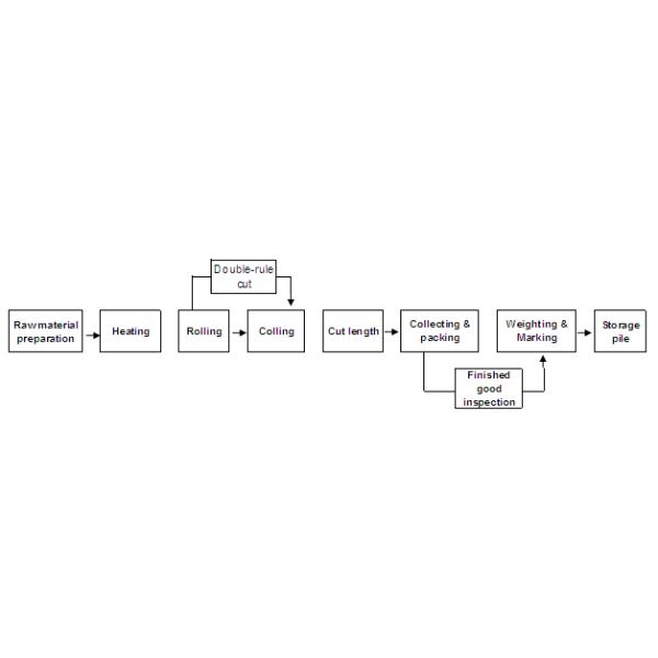
Повисните квалифицированное сырье к кровати питаясь ролика краном, транспортируйте к нагревая кабелю печи, нажиму к нагревая печи для того чтобы нагреть стальным толкателем. Когда материал будет нагрет к 1100-1200℃, он будет нажат вне машиной разрядки к прокатному стану последовательно, который нужно свернуть 9 к 19 раз. Для предотвращения свертывая аварии причиненной незаконными частями и частями низкой температуры, летание вырезывания набора роторное режет между грубой завальцовкой (φ450×3+Φ450×2×2) и завальцовкой середины (φ320×2×3), средняя завальцовка i завальцовки и заканчивать (φ280×2×2). Для того чтобы уменьшить длительность процесса аварии завальцовки, установите растяжимые ножницы и ножницы резать перед горячим материалом входя в завальцовку II входа и заканчивать мельницы (φ280×2×3). Конечно, 2 роторных ножницы летания вырезывания также имеют функцию, для обеспечения качеств продукции и легкая регулировка, установила рукав стороны передвижной и вертикальный передвижной рукав между завальцовки, заканчивать средним I завальцовки и заканчивать завальцовок II завальцовкой i и заканчивать.
Продукты свернутые мельницей отправлены креном щипка в роторные ножницы летания двух-правила, который нужно cutted в двух-правило, после этого включаются в кровать верхнего стального толкателя охлаждая, который нужно охладить через ролик кабеля зажима после уменьшения скорости. Когда продукты на поверхности охлаждая кровати шаг за шагом, в то же время, evener на поверхности кровати выравнивают фронт продуктов, соберите продукты в агентства по сбору платежей динамическим зубом. Когда продукты будут собраны некоторое количество, агентства по сбору платежей переведут их к под таблице, который нужно отрезать в масштаб, проходя продуктами осмотр собрал в приборе собрания продуктов, тогда пакуя, веся, подписывая и складывая в хранении.
печь 2.Heating
3.Electric
водоснабжение 4.Production, стекать воды и водоочистка
5.Ventilation
6.Instrument
7.Construction
защита 8.Environmental, безопасность, промышленная гигиена и защита от огня
список 9.Equipment
| Нет. | Имя оборудования | Qty | Вес (t) | Примечания | |
| 1 | Поручая ролик | 2groups | 7 | ||
| 2 | Стальной толкатель | 1pc | 3 | Не включите гидравлическую станцию | |
| 3 | Нагревая печь | 1set | |||
| 4 | Машина разрядки | 1pc | 5 | ||
| 5 | Приемный стол печи | 1group | 8 | ||
| 6 | Растяжимые ножницы | 1pc | 1 | ||
| 7 | Непрерывный грубый прокатный стан Φ450×3 | 1group | 80 | ||
| 8 | непрерывный грубый прокатный стан φ450×2 | 2groups | 60×2 | ||
| 9 | средний прокатный стан φ320×2 | 3groups | 40×3 | ||
| 10 | непрерывный заканчивая прокатный стан φ280×2 | 3groups | 20×3 | ||
| 11 | голова 1# режа ножницы летая | 1pc | |||
| 12 | голова 2# режа ножницы летая | 1pc | |||
| 13 | Передвижной прибор рукава | 2pcs | 4 | ||
| 14 | Крен щипка | 2pcs | 2 | ||
| 15 | ножницы летая Двух-правила | 1pc | |||
| 16 | Верхний стальной толкатель | 1set | 10 | ||
| 17 | Охлаждая кровать | 1pc | 100 | ||
| 18 | Равномерное оборудование | 1set | 2 | ||
| 19 | Более низкий стальной толкатель | 1set | 5 | ||
| 20 | Более низкий ролик | 10groups | 15 | ||
| 21 | Постоянн отвесное | 1pc | 10 | ||
| 22 | Дефлектор фиксированного размера | 2pcs | 2 | ||
| 23 | Стенд теста законченного продукта перекрестный | 1pc | 10 | ||
| 24 | Прибор собрания | 1set | 3 | ||
| 25 | Электрическое оборудование | 9pcs | Главный мотор DC700KW: 1pc DC400KW: 8pcs | ||
| 26 | | Трансформатор выпрямителя тока | 3pcs | ||
| 27 | Трансформатор | 1pc | |||
| 28 | Электрическая аппаратура регулирования | 1set | |||
| 29 | Отростчатый проводник | 1set | |||
| 30 | Материалы приобъектной установки главные и вспомогательные | Гидравлическая станция | 1set | ||
| 31 | Разбавьте масло смазывая станцию | 2sets | |||
| 32 | Оборудование водоснабжения и дренажа | 2sets | |||
| 33 | Перекрестная вагонетка | 2pcs | |||