Спецификации
Номер модели :
Изготовители ПКБА
Место происхождения :
Китай
Количество минимального заказа :
1pcs
Условия оплаты :
L/C, D/A, D/P, T/T, западное соединение, MoneyGram
Способность поставки :
150000 частей в месяц
Срок поставки :
1-10 дней работы
Упаковывая детали :
ПКБ: Вакуум пакуя ПКБА: Упаковка ЭСД
Имя :
Изготовители ПКБА
Слоистые материалы :
FR4, высокий TG FR4, высокочастотный, квасцы, FPC
Количество слоев :
1-48
Толщина доски :
Одиночный/двойник: 0.008±0.004»
План PCB :
Квадрат, круг, незаконный (с джигами)
Подсистема :
Пластмасса, металл, экран
Описание

Собрание ПОГРУЖЕНИЯ PCB SMT изготовителей PCBA высококачественное электронное

CO. FASTPCBA, Ltd. профессиональный изготовитель PCB в Китае, Шэньчжэне. С 20 летами развития, FASPCBA поворачивает в изготовитель первого класса PCB HDI, с метрами возможности 35 000 продукции квадратными. FASTPCBA обеспечивает высококачественный обнаженный PCB и обслуживание собрания PCB, включая поиск компонентов, функциональный тест, конформное покрытие и полное собрание для клиентов во всем мире, наш основной рынок Европа, северные США, Австралия, Южная Америка, и Азия.

 

FASTPCBA было выбрано как «превосходный партнер года» многочисленными известными предприятиями, и выиграло много отечественных и утвержденных аттестаций в стране и за рубежом, как китайская высокотехнологичная аттестация проекта, стандарт системы управления качеством ISO9001, ISO14001, ISO13485, IATF16949 и подгонянный CE, UL, FCC и других аттестаций продукта согласно требованиям к клиента.

 

Электронное ПОГРУЖЕНИЕ SMT напечатало собрание PCB поставщика Pcba Assy цепи разнослоистое

 

Миллионы монтажных плат произведены здесь каждый год, который обеспечивает главное обслуживание для автомобильной электроники, медицинской электроники, связей силы, промышленной автоматизации, умного дома и других индустрий по всему миру. Мы будем продолжаться улучшить наши качество и обслуживание; удолетворение потребностей клиента и развитие науки и техники наша вечная мотивация.

 

Электронное ПОГРУЖЕНИЕ SMT напечатало собрание PCB поставщика Pcba Assy цепи разнослоистое

Возможность производства PCBA

ДЕТАЛЬ ВОЗМОЖНОСТЬ
Максимальный размер PCB 700*460mm
Толщина доски 0.4-5mm
Компонентный размер 0201-150mm
Компонентная максимальная высота 25mm
Минимальный тангаж руководства 0.3mm
Минимальный тангаж шарика сумки 0.4mm
Presicion размещения +/-0.03mm
Технология теста PCBA

AOI

Рентгеновский снимок

Зонд летая

Испытание функции

Испытывать жизненного цикла

Экранировать методы

Развитие инструмента для тестирования

Визуальный контроль

Программа и тест с документами клиентов

 

Мы можем предложить одно обслуживание стопа от производства PCB к собирать компонентов, испытанию и обслуживаниям собрания строения коробки.

 

Электронное ПОГРУЖЕНИЕ SMT напечатало собрание PCB поставщика Pcba Assy цепи разнослоистое

 

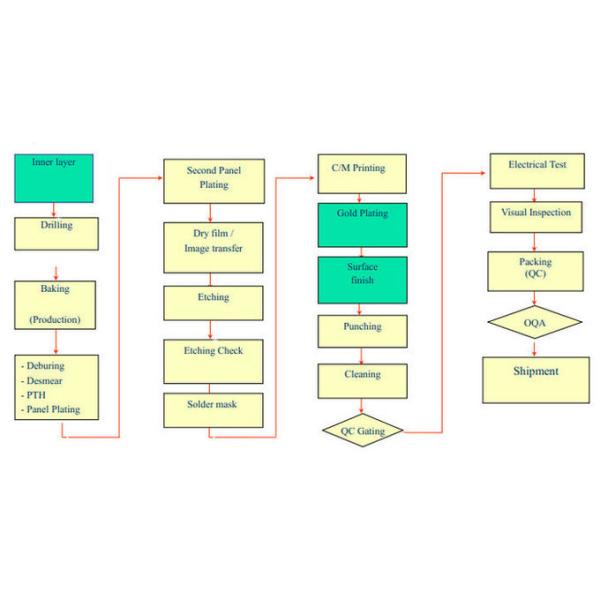
Электронный производственный процесс монтажной платы PCB:

 

Электронное ПОГРУЖЕНИЕ SMT напечатало собрание PCB поставщика Pcba Assy цепи разнослоистое

 

Мы производим pcba для наших клиентов от различных индустрий, от медицинского, автомобильных, индустрию к сообщению, умному дому, сообщению, даже включаем военное и космическое pcba.

 

Электронное ПОГРУЖЕНИЕ SMT напечатало собрание PCB поставщика Pcba Assy цепи разнослоистое

 

 

вопросы и ответы:

 

1, какое обслуживание вы имеете?
Мы обеспечиваем полностью готовое решение включая изготовление PCB, SMT, пластиковые впрыску & металл, окончательную сборку, испытание и другое повышенно-ценное обслуживание.

 

2, что необходимо для цитаты PCB & PCBA?
Для PCB: Файл количества, Gerber и требования к метода (материал, размер, поверхностная обработка финиша, медная толщина, толщина доски).
Для PCBA: Данные по PCB, BOM, испытывая документы.

 

3, как держать наш секрет файла информации о продукте и дизайна?
Мы охотно готовы подписать влияние NDA местным правом клиентов бортовым и обещая клиентами tokeep данные в высоком конфиденциальном уровне.

 

4, что главные продукты ваших обслуживаний PCB/PCBA?
Автомобильный, медицинский, управление индустрии, IOT, умное домашнее, военный, космическое.

 

5, что ваше количество минимального заказа (MOQ)?
Наше MOQ 1 PCS, образец и массовое производство все может поддержать.

 

6, вы фабрика?
Наша фабрика расположена в 1-ом здании, номер 18-1, дорога Yuquan восточная, деревня Yulv, улица Gongming, район Шэньчжэнь Guangming новый, фарфор.

Отправьте сообщение этому поставщику
Отправляй сейчас

Электронное ПОГРУЖЕНИЕ SMT напечатало собрание PCB поставщика Pcba Assy цепи разнослоистое

Спросите последнюю цену
Смотрите видео
Номер модели :
Изготовители ПКБА
Место происхождения :
Китай
Количество минимального заказа :
1pcs
Условия оплаты :
L/C, D/A, D/P, T/T, западное соединение, MoneyGram
Способность поставки :
150000 частей в месяц
Срок поставки :
1-10 дней работы
Контактный поставщик
видео
Электронное ПОГРУЖЕНИЕ SMT напечатало собрание PCB поставщика Pcba Assy цепи разнослоистое
Электронное ПОГРУЖЕНИЕ SMT напечатало собрание PCB поставщика Pcba Assy цепи разнослоистое
Электронное ПОГРУЖЕНИЕ SMT напечатало собрание PCB поставщика Pcba Assy цепи разнослоистое

FASTPCBA Co., Ltd.

Active Member
5 Годы
shenzhen
С тех пор 2003
Вид деятельности :
Manufacturer, Exporter, Seller
Общее годовое :
30000000-40000000
Количество работников :
100~200
Уровень сертификации :
Active Member
Узнайте о аналогичных продуктах
Смотрите больше
Контактный поставщик
Требование о предоставлении