ТОП11 Низкоуглеродные печи для переработки ферромангана
Использование оборудования:В основном используется для производства низкоуглеродного ферромангана.
Форма устройства:
1.Фиксированный корпус печи;
2.Низкий капот полузакрытой печи типа;
3.Гидравлический электрод подъемного цилиндра с приводом и гидравлическое устройство крепления;
4Поперечная рука состоит из кабеля с высоким током, охлажденного водой, медного трубы с водяным охлаждением и композитной пластины из меди и стали.
5.Тип питания электрической дуговой печи;
6.система охлаждения водой перед печью, использующая интегрированный выключатель контроля температуры температурного потока;
7В соответствии с характеристиками плавления рафинирующей печи, автоматический электродный регулятор принимает технологию автоматического управления и регулирования пропорционального клапана PLC + нашей компании.
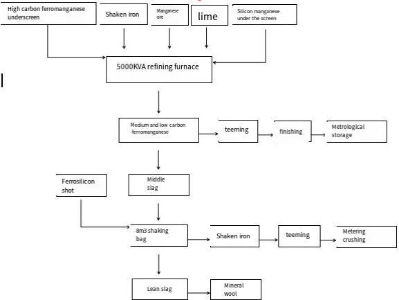
Технологический процесс:

Введение в схему процесса:Основным оборудованием процесса является: рафинирующая печь, 8м3 подъемный тип дрожащей ложки, дозирующая система, 70 тонн привода, горячая металлическая ложка, система литья.
Описание компонента оборудования электрической печи:
1. Корпус печи
2- Нижний капот.
3- Система очистки.
4. Система блокировки
5Электрод и механизм подъема электродов
6- Короткая сеть.
7Гидравлическая система
8Система охлаждения водой
9Дозировка, кормление, тканевая система
10.Система железного шлака
11. Горячая смесительная установка
12Система гранулирования пыли