Датчик EKPD5028IC света детектора рассеянного света фототранзисторов замены Excelitas VTT9814FH
Применение датчика EKPD5028IC света детектора рассеянного света
* сразу LDR CD замены;
* отрегулируйте свет предпосылки, как телевидение, PDA, камеры, дисплеи LCD/LED и мобильные телефоны etc;
* игрушки контроля и освещая оборудование.
* переключение уличного света
* внутреннее и внешнее управление светом (переключатель сумрака/рассвета)
* автомобильный затемнитель фары
* регулировка контрастности
Характеристика датчика EKPD5028IC света детектора рассеянного света
* особенное заключение эпоксидной смолы фильтра, характеристики спектрального ответа подобные человеческим глазам;
* линейный выход со светлыми изменениями;
* имейте некоторую стабильность температуры;
* низкая темная настоящая, низкая интенсивность освещения;
* соответствие с инструкциями ROHS/неэтилированными/кадмиями свободно
* ответ видимого света с инфракрасн? преграждающ особенность включаемую в брошенную эпоксидную смолу
* RoHS-уступчивая альтернатива к фотоэлементам
* низкое темное течение
Диаграмма структуры датчика EKPD5028IC света детектора рассеянного света

Параметр предела (TA=25℃) датчика EKPD5028IC света детектора рассеянного света
| Параметр | Символ | Значения параметра | Блок |
| Напряжение тока деятельности | Vdd | 10 | V |
| Работая температура | Amb t | -30 до + 85 | °C |
| Температура хранения | Stg t | -40 до + 85 | °C |
| Сваривая температура | T sd | 260 | °C |
От внешней стороны во дна в коллоидах 5mm в сваривать, сваривая контроль температуры в оценке в 5 секундах.
Светоэлектрическая характеристика (Ta=25℃) датчика EKPD5028IC света детектора рассеянного света
| Параметр | Символ | Условие испытаний | MIN. | Тип | Максимальный. | Unir |
| Длина волны фоточувствительного пика | λp | / | -- | 550 | -- | nm |
| Объем ширины Lightwave | λ | / | 400 | -- | 700 | nm |
| Напряжение тока деятельности | Vcc | / | -- | 5 | -- | V |
|
Светлое течение |
Я L (1) |
Vcc=5V Ev=10Lux |
3 | 5 | 7 | μA |
| Я L (2) |
Vcc=5V Ev=30Lux |
9 | 15 | 21 | μA | |
| Я L (3) |
Vcc=5V Ev=100Lux |
30 | 50 | 70 | μA | |
|
Темное течение |
Я D |
Vcc=5, Ev=0Lux 25°C |
-- | -- | 0,2 | nA |
| Я D |
Vcc=5, Ev=0Lux 85°C |
-- | -- | 0,5 | nA | |
| Я D |
Vcc=5, Ev=0Lux 125°C |
-- | -- | 100 | nA | |
| Ультракрасное получая течение | Я L (4) |
СИД инфракрасн Vcc=5V/850nm Ee=1mW/c㎡ |
-- | -- | 0,1 | μA |
Светоэлектрическая характеристическая кривая датчика EKPD5028IC света детектора рассеянного света


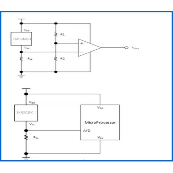
Цепь примера применения датчика EKPD5028IC света детектора рассеянного света

Температура окружающей среды ПРОТИВ светлого течения датчика EKPD5028IC света детектора рассеянного света

Примечание датчика EKPD5028IC света детектора рассеянного света
1. Не превысьте расчетные пределы технической характеристики изделия в пользе;
2. Упомянутая цепь применения как раз для ссылки, в практическом применении, мы должна согласовывать специфические потребности конструировать цепь и отрегулировать параметр.
3. сваривая температура и время не могут превысить номинальный диапазон, сваривая процесс или сваривающ для того чтобы завершить для избежания внешней силы в штырях, не повторите заварку;
4. Этот продукт соотвествует RoHS;
5. повреждение и загрязнение поверхности продукта могут повлиять на настоящее, избегают тоже во влажных окружающей среде и пользе;
6. Упаковка продукта стандартная для упаковки 1,000pcs.