
| Номер детали | ПОГРУЖЕНИЕ | 2R230TK-5 2R230SK-5 |
2R250TK-5 2R250SK-5 |
2R300TK-5 2R300SK-5 |
2R350TK-5 2R350SK-5 |
|||||||||||||||||||||||||||||||||||
| SMD | ||||||||||||||||||||||||||||||||||||||||
| Исходные величины Статическое пробивное напряжение ПРОТИВ @100V/S 1) Первое значение зажигания после 24 часов в темноте после значений зажигания |
<275 V="" 207=""> | <300 V="" 225=""> | <360 V="" 270=""> | <420 V="" 315=""> | ||||||||||||||||||||||||||||||||||||
| Электрическое время жизни Пробивное напряжение VB 2) Первое значение зажигания после 24 часов в темноте после значений зажигания Период неисправности деятельности переключения @ +25°C Максимальная переключая частота |
<285 V=""> | <310 V=""> | <370 V=""> | <435 V=""> | ||||||||||||||||||||||||||||||||||||
| 196~265 v 105 |
215~290 v 105 |
255~350 v 105 |
300~405 v 105 |
|||||||||||||||||||||||||||||||||||||
| <50 ns=""> | <50 ns=""> | <50 ns=""> | <50 ns=""> | |||||||||||||||||||||||||||||||||||||
| 100 Hz | 100 Hz | 200 Hz | 200 Hz | |||||||||||||||||||||||||||||||||||||
| Параметры цепи теста | ||||||||||||||||||||||||||||||||||||||||
| Напряжение тока V0 открытой цепи | 230 ВПТ | 350 v | 400 v | 450 v | ||||||||||||||||||||||||||||||||||||
| Сопротивление загрузки r | 15 KΩ | 10 KΩ | 10 KΩ | 10 KΩ | ||||||||||||||||||||||||||||||||||||
| Емкость разряда c | µF 2,2 | 680 nF | 680 nF | 680 nF | ||||||||||||||||||||||||||||||||||||
| Индуктивность l | µH 10 | 0,5 µH | 0,5 µH | 0,5 µH | ||||||||||||||||||||||||||||||||||||
| IP пикового течения разрядки | ~300 a | ~500 a | ~500 a | ~500 a | ||||||||||||||||||||||||||||||||||||
| Номер детали | ПОГРУЖЕНИЕ | 2R380TK-5 3) 2R380SK-5 3) |
2R400TK-5 2R400SK-5 |
2R450TK-5 2R450SK-5 |
2R470TK-5 2R470SK-5 |
|||||||||||||||||||||||||||||||||||
| SMD | ||||||||||||||||||||||||||||||||||||||||
| Исходные величины Статическое пробивное напряжение ПРОТИВ @100V/S 1) Первое значение зажигания после 24 часов в темноте после значений зажигания |
<460 V="" 350=""> | <480 V="" 360=""> | <540 V="" 405=""> | <560 V="" 423=""> | ||||||||||||||||||||||||||||||||||||
| Электрическое время жизни Пробивное напряжение VB 2) Первое значение зажигания после 24 часов в темноте после значений зажигания Период неисправности деятельности переключения @ +25°C Максимальная переключая частота |
<460 V=""> | <500 V=""> | <560 V=""> | <585v> | ||||||||||||||||||||||||||||||||||||
| 330~440 v 105 |
340~460 v 105 |
385~515 v 105 |
400~540 v 105 |
|||||||||||||||||||||||||||||||||||||
| <50 ns=""> | <50 ns=""> | <50 ns=""> | <50 ns=""> | |||||||||||||||||||||||||||||||||||||
| 200 Hz | 200 Hz | 200 Hz | 200 Hz | |||||||||||||||||||||||||||||||||||||
| Параметры цепи теста | ||||||||||||||||||||||||||||||||||||||||
| Напряжение тока V0 открытой цепи | 500 v | 520 v | 580 v | 600 v | ||||||||||||||||||||||||||||||||||||
| Сопротивление загрузки r | 10 KΩ | 10 KΩ | 10 KΩ | 10 KΩ | ||||||||||||||||||||||||||||||||||||
| Емкость разряда c | 680 nF | 680 nF | 680 nF | 680 nF | ||||||||||||||||||||||||||||||||||||
| Индуктивность l | 0,5 µH | 0,5 µH | 0,5 µH | 0,5 µH | ||||||||||||||||||||||||||||||||||||
| IP пикового течения разрядки | ~500 a | ~500 a | ~500 a | ~500 a | ||||||||||||||||||||||||||||||||||||
| Номер детали | ПОГРУЖЕНИЕ | 2R500TK-5 2R500SK-5 |
2R550TK-5 4) 2R550SK-5 4) |
2R600TK-5 2R600SK-5 |
||||||||||||||||||||||||||||||||||||
| SMD | ||||||||||||||||||||||||||||||||||||||||
| Исходные величины Статическое пробивное напряжение ПРОТИВ @100V/S 1) Первое значение зажигания после 24 часов в темноте после значений зажигания |
<600 V="" 450=""> | <680 V="" 510=""> | <720 V="" 540=""> | |||||||||||||||||||||||||||||||||||||
| Электрическое время жизни Пробивное напряжение VB 2) Первое значение зажигания после 24 часов в темноте после значений зажигания Период неисправности деятельности переключения @ +25°C Максимальная переключая частота |
<625 V="" 425="">
105 <50 ns=""> 200 Hz |
<710 V="" 485="">
105 <50 ns=""> 200 Hz |
<750 V="" 510="">
105 <50 ns=""> 200 Hz |
|||||||||||||||||||||||||||||||||||||
| Индуктивность l c емкости разряда сопротивления загрузки r напряжения тока V0 открытой цепи параметров цепи теста IP пикового течения разрядки |
630 v 13 KΩ 470 nF 0,1 µH ~600 a |
720 v 13 KΩ 470 nF 0,1 µH ~600 a |
750 v 13 KΩ 470 nF 0,1 µH ~600 a |
|||||||||||||||||||||||||||||||||||||
| Сопротивление изоляции @100 v | >108 Ω | |||||||||||||||||||||||||||||||||||||||
| Емкость @1MHz | <1 pF=""> | |||||||||||||||||||||||||||||||||||||||
| Вес | ПОГРУЖЕНИЕ ~0.82G SMD ~0.55G | |||||||||||||||||||||||||||||||||||||||
| Температура деятельности и хранения | -40~+125°C | |||||||||||||||||||||||||||||||||||||||
| Поверхностное покрытие | ПОГРУЖЕНИЕ - никель покрытое SMD - Штейнов-олово покрыло | |||||||||||||||||||||||||||||||||||||||
1) На уровне II AQL 0,65 доставки, ISO 2859 DIN
2) FIG. 1
3) Маркировка 350
4) Маркировка 600
FIG. 1 цепи теста

Размеры (блок: mm/inch)
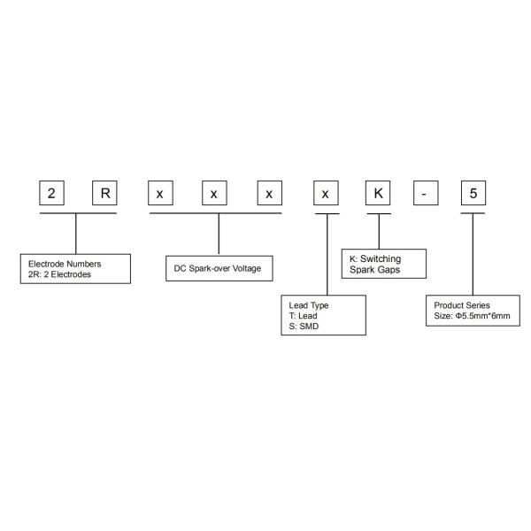
Серия ПОГРУЖЕНИЯ (2RxxxTK-5)

Серия SMD (2RxxxSK-5)

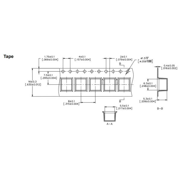
Упаковывая информация (блок: mm/inch)

Упаковывая количество
Осевая упаковка (лента & вьюрок)

Упаковка SMD (лента & вьюрок)



Упаковывая количество
Цепь основной заявки

Паяя параметры - паять волны (приборы Через-отверстия)

| Условие волны паяя | Pb свободное от собрание | ||||||||||||||||||||
| Подогрейте | Минута температуры | 100°C | |||||||||||||||||||
| Температура Макс | 150°C | ||||||||||||||||||||
| Время (минута к Макс) | 60-180 секунды | ||||||||||||||||||||
| Температура бака припоя | 280°C Макс | ||||||||||||||||||||
| Припой обитает время | 2-5 секунды | ||||||||||||||||||||
Паяя параметры - паять Reflow (поверхностные приборы держателя)

| Условие Reflow | Pb - свободное собрание | ||||||||||||||||||||
| Подогрейте | - Минута температуры (Ts (минута)) | 150°C | |||||||||||||||||||
| - Температура Макс (Ts (максимальные)) | 200°C | ||||||||||||||||||||
| - Время (минута к максимальному) (ts) | 60 -180 секунды | ||||||||||||||||||||
| Среднего пандуса тариф вверх (Temp TL жидкостей), который нужно выступить | 3°C/second максимальное | ||||||||||||||||||||
| TS (максимальные) к TL - тарифу пандуса-вверх | 5°C/second максимальное | ||||||||||||||||||||
| Reflow | - Температура (TL) (жидкости) | 217°C | |||||||||||||||||||
| - Время (минута к максимальному) (ts) | 60 -150 секунды | ||||||||||||||||||||
| Пиковая температура (TP) | 260 +0/-5°C | ||||||||||||||||||||
| Время в пределах 5°C фактической пиковой температуры (tp) | 10 - 30 секунд | ||||||||||||||||||||
| Тариф пандуса-вниз | 6°C/second максимальное | ||||||||||||||||||||
| Время 25°C выступить температуру (TP) | 8 минут максимальных | ||||||||||||||||||||
| Не превысьте | 260°C | ||||||||||||||||||||