Arresters нагнетательной трубы газа Arrestor 5KA ограничителя перенапряжения GDT применений 75V-800V телекоммуникаций серии 2RA-5
Описание
GDT помещен перед, и в порядке, чувствительным телекоммуникационным оборудованием как линии электропередач, линиями связи, сигнальными линиями и линиями передачи данных для того чтобы помочь защитить их от повреждения причиненного переходными напряжениями тока пульсации которые могут последовать из забастовки без предупреждения и деятельность переключения оборудования. Эти приборы не влияют на сигнал в нормальном функционировании.
Однако, в случае пульсации перенапряжения, как забастовка без предупреждения, GDT переключает к низкому государству импеданса и отвлекает энергию далеко от чувствительного оборудования.
Особенности
ответ превосходный, который нужно голодать поднимая переходные процессы
пробивное напряжение стабилизированное
частота GHz работая
возможность течения импульса 8/20μs: 5KA
нерадиоактивное
емкость ультра низкая (<1pf>
уступчивое неэтилированное
RoHS и ДОСТИГАЕМОСТЬ уступчивая
UL 497B узнал: E465335
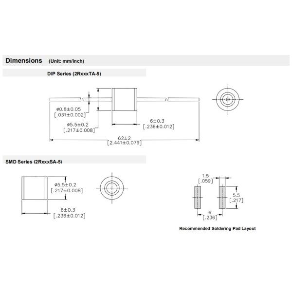
размер : Ф5.5mm*6mm
хранение и рабочая температура: -40~+90°C
Применения
оборудование CATV
антенны
RS 485
базовая станция телекоммуникаций
основа AC электропитания
поручать силы EV
инвертор/переменная
водители частоты (VFDs)
IEEE 802,3 уступчивых интерфейса локальных сетей
оборудование диапазона широкое
xDSL, ADSL, ADSL2, VDSL, и VDSL2
электроника медицинская
испытательное оборудование
телекоммуникационное оборудование общее
возобновляющая энергия
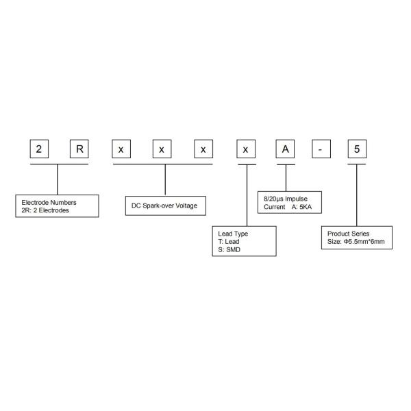
Код номера детали

Электрические характеристики
| Номер детали | DC Искр-над напряжением тока 1) 2) @100V/S |
Импульс Искр-над напряжением тока | Сопротивление изоляции 3) |
Емкость @1MHz | Оценки жизни | |||||||||||||||||||||||||||||||||
| Разряд тока @8/20μS импульса | Разряд тока @50Hz 1S AC | Жизнь @10/1000μS 100A импульса | ||||||||||||||||||||||||||||||||||||
| 100V/μS | 1KV/μS | |||||||||||||||||||||||||||||||||||||
| Макс | Макс | Минута | Макс | Номинальный ±5 раз |
Макс 1 время | Номинальный 5 раз | Минута | |||||||||||||||||||||||||||||||
| ПОГРУЖЕНИЕ | SMD | V | V | V | GΩ | pF | KA | KA | Времена | |||||||||||||||||||||||||||||
| 2R075TA-5 | 2R075SA-5 | 75±20% | 500 | 600 | 1 | 1 | 5 | 10 | 5 | 300 | ||||||||||||||||||||||||||||
| 2R090TA-5 | 2R090SA-5 | 90±20% | 500 | 600 | 1 | 1 | 5 | 10 | 5 | 300 | ||||||||||||||||||||||||||||
| 2R150TA-5 | 2R150SA-5 | 150±20% | 500 | 600 | 1 | 1 | 5 | 10 | 5 | 300 | ||||||||||||||||||||||||||||
| 2R230TA-5 | 2R230SA-5 | 230±20% | 600 | 700 | 1 | 1 | 5 | 10 | 5 | 300 | ||||||||||||||||||||||||||||
| 2R250TA-5 | 2R250SA-5 | 250±20% | 600 | 700 | 1 | 1 | 5 | 10 | 5 | 300 | ||||||||||||||||||||||||||||
| 2R300TA-5 | 2R300SA-5 | 300±20% | 750 | 850 | 1 | 1 | 5 | 10 | 5 | 300 | ||||||||||||||||||||||||||||
| 2R350TA-5 | 2R350SA-5 | 350±20% | 800 | 900 | 1 | 1 | 5 | 10 | 5 | 300 | ||||||||||||||||||||||||||||
| 2R400TA-5 | 2R400SA-5 | 400±20% | 850 | 950 | 1 | 1 | 5 | 10 | 5 | 300 | ||||||||||||||||||||||||||||
| 2R420TA-5 | 2R420SA-5 | 420±20% | 850 | 950 | 1 | 1 | 5 | 10 | 5 | 300 | ||||||||||||||||||||||||||||
| 2R470TA-5 | 2R470SA-5 | 470±20% | 900 | 1000 | 1 | 1 | 5 | 10 | 5 | 300 | ||||||||||||||||||||||||||||
| 2R600TA-5 | 2R600SA-5 | 600±20% | 1000 | 1200 | 1 | 1 | 5 | 10 | 5 | 300 | ||||||||||||||||||||||||||||
| 2R800TA-5 | 2R800SA-5 | 800±20% | 1200 | 1400 | 1 | 1 | 5 | 10 | 5 | 300 | ||||||||||||||||||||||||||||
| Напряжение тока зарева на 10mA ........................................................................ ~60V | ||||||||||||||||||||||||||||||||||||||
| Напряжение на дуге на 1A ~10V | ||||||||||||||||||||||||||||||||||||||
| Накалите, что образовать дугу течение перехода ................................................... ~0.5A | ||||||||||||||||||||||||||||||||||||||
| Вес ................................................................................. ПОГРУЖЕНИЕ ~0.82g SMD ~0.55g |
||||||||||||||||||||||||||||||||||||||
| Температура деятельности и хранения ........................................... -40~+90°C | ||||||||||||||||||||||||||||||||||||||
| Климатическая категория (IEC 60068-1) 40/90/21 | ||||||||||||||||||||||||||||||||||||||
| Поверхностное покрытие .................................................................. ОКУНИТЕ - покрытый никель SMD - Штейнов-олово покрыло |
||||||||||||||||||||||||||||||||||||||
1) На уровне II AQL 0,65 доставки, ISO 2859 DIN
2) В ионизированном режиме
3) Напряжение тока сопротивления изоляции измеряя:
75V на DC 25V
90V~150V на DC 50V
Другой на DC 100V
Термины в соответствии с ITU-T Rec. K.12, IEC 61643-311, GB/T 9043.


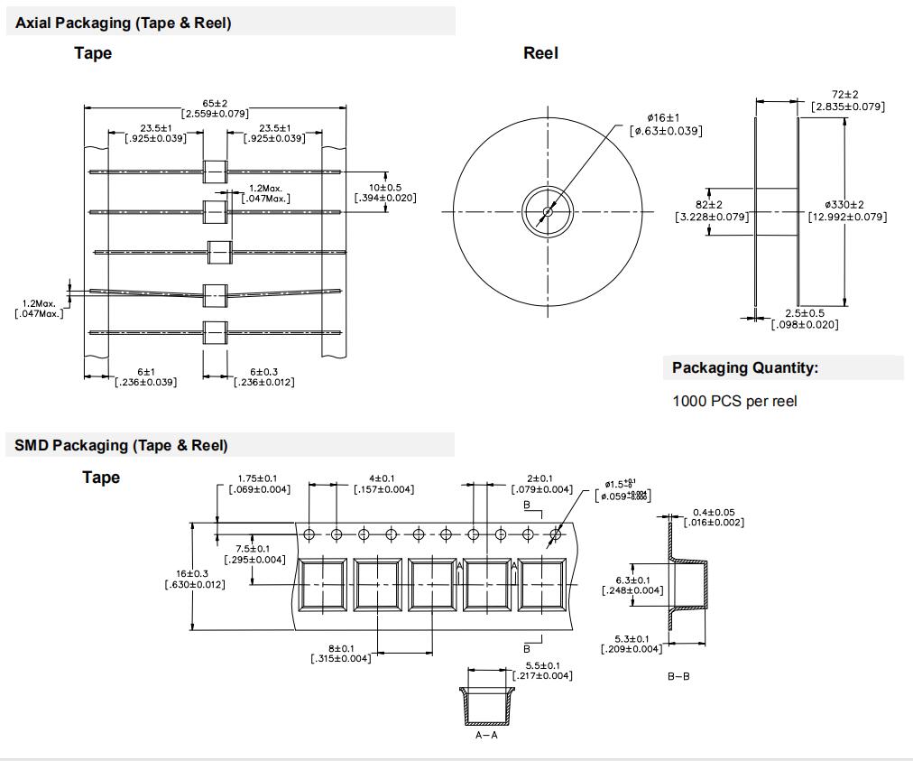
Упаковывая количество:
100 PCS в пластиковый поднос
5 пластиковых подносов согласно с внутренняя коробка 500 PCS во внутреннюю коробку
Осевая упаковка (лента & вьюрок)



Паяя параметры - паять волны (приборы Через-отверстия)

| Условие волны паяя | Pb свободное от собрание | |||||||||||||||||||
| Подогрейте | Минута температуры | 100°C | ||||||||||||||||||
| Температура Макс | 150°C | |||||||||||||||||||
| Время (минута к Макс) | 60-180 секунды | |||||||||||||||||||
| Температура бака припоя | 280°C Макс | |||||||||||||||||||
| Припой обитает время | 2-5 секунды | |||||||||||||||||||
Паяя параметры - паять Reflow (поверхностные приборы держателя)

| Условие Reflow | Pb - свободное собрание | |||||||||||||||||||
| Подогрейте | - Минута температуры (Ts (минута)) | 150°C | ||||||||||||||||||
| - Температура Макс (Ts (максимальные)) | 200°C | |||||||||||||||||||
| - Время (минута к максимальному) (ts) | 60 -180 секунды | |||||||||||||||||||
| Среднего пандуса тариф вверх (Temp TL жидкостей), который нужно выступить | 3°C/second максимальное | |||||||||||||||||||
| TS (максимальные) к TL - тарифу пандуса-вверх | 5°C/second максимальное | |||||||||||||||||||
| Reflow | - Температура (TL) (жидкости) | 217°C | ||||||||||||||||||
| - Время (минута к максимальному) (ts) | 60 -150 секунды | |||||||||||||||||||
| Пиковая температура (TP) | 260 +0/-5°C | |||||||||||||||||||
| Время в пределах 5°C фактической пиковой температуры (tp) | 10 - 30 секунд | |||||||||||||||||||
| Тариф пандуса-вниз | 6°C/second максимальное | |||||||||||||||||||
| Время 25°C выступить температуру (TP) | 8 минут максимальных | |||||||||||||||||||
| Не превысьте | 260°C | |||||||||||||||||||