STM32F030CCT6 ARM Микроконтроллеры MCU 32 бит 48 МГц 37 I/O LQFP-48
Особенности
• Ядро: 32-разрядный процессор Arm® Cortex®-M0, частота
до 48 МГц
• Вспоминания
16 - 256 Кбайт флэш-памяти
4 - 32 Кбайт SRAM с HW-паритетом
• Единица расчета CRC
• Перезагрузка и управление энергией
Цифровое питание I/O: VDD = 2,4 V до 3,6 V
Аналоговое питание: VDDA = VDD до 3,6 В
Включение/выключение (POR/PDR)
Режимы низкой мощности: спящий режим, остановка, режим ожидания
• Управление часами
Осиллятор кристаллический от 4 до 32 МГц
Осиллятор 32 кГц для RTC с калибровкой
Внутренний 8 МГц RC с опцией x6 PLL
Внутренний 40 кГц RC осциллятор
• До 55 быстрых вводов/выводов
Все можно отобразить на внешних векторах прерывания
До 55 В/О с терпимостью 5 В
• 5-канальный контроллер DMA
• Один 12-битный, 1,0 мкс ADC (до 16 каналов)
Диапазон преобразования: от 0 до 3,6 В
Отдельное аналоговое питание: от 2,4 до 3,6 В
• Календарный RTC с сигнализацией и периодическим пробуждением
от "Остановка/Стойкость"
• 11 таймеров
1 16-разрядный таймер с расширенным управлением для
шестиканальный выход PWM
До семи 16-битовых таймеров, с до четырёх
IC/OC, OCN, используемые для управления IR
декодирование
Независимые и системные контрольные таймеры
¢ Таймер SysSick
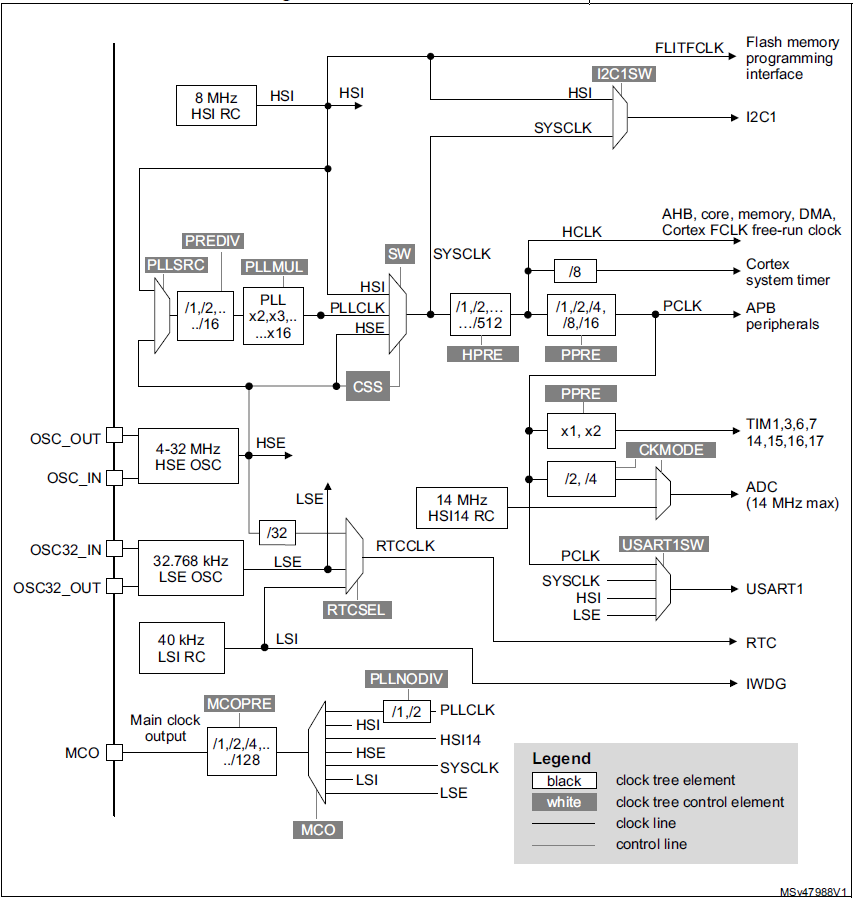
Схема часовой стрелки STM32F030xC

Спецификации
| Атрибут продукта | Значение атрибута |
|---|---|
| LQFP-48 | |
| 256 кБ | |
| 32 бита | |
| 12 бит | |
| 48 МГц | |
| 37 I/O | |
| 32 кБ | |
| 2.4 В | |
| 3.6 В | |
| - 40 градусов. | |
| + 85 C | |
| Тип оперативной памяти данных: | SRAM |
| Напряжение В/В: | 2от 4 до 3,6 В |
| Тип интерфейса: | I2C, SPI, USART |
| Количество каналов ADC: | Канал 12 |
Торговые руководства
| Морская перевозка | Срок доставки | Для запасных частей заказы будут отправлены через 3 дня. После отгрузки, расчетный срок доставки зависит от выбранных ниже перевозчиков: DHL Express, 3-7 рабочих дней. DHL eCommerce, 12-22 рабочих дня. Международный приоритет FedEx, 3-7 рабочих дней ЭМС, 10-15 рабочих дней. Зарегистрированная авиапочта, 15-30 рабочих дней. |
| Стоимость доставки | После подтверждения заказа, мы будем оценивать стоимость доставки на основе веса товаров | |
| Вариант доставки | Мы предоставляем международную доставку DHL, FedEx, EMS, SF Express и зарегистрированной воздушной почтой. | |
| Отслеживание перевозки | Мы уведомим вас по электронной почте с номером отслеживания, как только заказ будет отправлен. | |
|
Возвращение гарантия |
Возвращение | Возврат товаров обычно принимается в течение 30 дней с даты отправки.Детали должны быть неиспользованными и в оригинальной упаковке.Заказчик должен оплатить доставку. |
| Гарантия | Все покупки Retechip поставляются с 30-дневной политикой возврата денег. Эта гарантия не распространяется на любой товар, дефекты которого были вызваны неправильной сборкой клиента,несоблюдение клиентом инструкций, модификация продукта, небрежность или неправильная эксплуатация | |
| Заказ |
Оплата
|
T/T, PayPal, Кредитная карта включает Visa, Master, American Express. |