ATSAMD21G18A-AU ARM Микроконтроллер MCU 256KB 32KB TQFP-48 GRN 1.6-3.6V 48MHz
Особенности
• Процессор
Процессор Arm® Cortex®-M0+ работает до 48 МГц
• Одноцикличный аппаратный множитель
• Микро-отслеживающий буфер (MTB)
• Вспоминания
4/2/1/0.5 КБ Раздел Flash для чтения и записи (RWWEE) (не доступен на устройствах 256 КБ)
256/128/64/32/16 КБ Встроенная самопрограммируемая система Flash
32/16/8/4 КБ SRAM-памяти
• Система
️ Резагрузка питания (POR) и обнаружение выключения питания (BOD)
Внутренние и внешние часы с цифровой частотой 48 МГц (DFLL48M) и 48 МГц
Частичная цифровая фазозащищенная петля 96 МГц (FDPLL96M)
Внешний контроллер прерывания (EIC)
16 внешних прерываний
1 Немаскируемое прерывание (NMI)
️ Интерфейс программирования, тестирования и отладки двухконтактных серийных проводов (SWD)
• Низкая мощность
Режимы бездействия и режимы ожидания
Спящие периферийные устройства
• Периферийные устройства
12-канальный контроллер прямого доступа к памяти (DMAC)
12канальная система событий
До пяти 16-битных таймеров/счетчиков (TC), конфигурируемых как:
• Один 16-битный TC с двумя каналами сравнения/захвата
• Один 8-битный TC с двумя каналами сравнения/захвата
• Один 32-разрядный TC с двумя каналами сравнения/захвата, используя два TC
До четырех 24-битных таймеров/счетчиков управления (TCC) с расширенными функциями:
• До четырех каналов сравнения с дополнительным выходом
• генерация синхронизированной модели модуляции ширины импульса (PWM) через портовые булавки
• Детерминированная защита от ошибок, быстрый распад и конфигурируемое время бездействия между дополнительными выходами
• Дитер, который увеличивает разрешение до 5 бит и уменьшает ошибку квантования
ПВМ-каналы с использованием TC и TCC периферийных устройств:
• До восьми каналов PWM на каждом 24-битном TCC
• До двух каналов PWM на каждом 16-битном TCC
• До двух PWM каналов на каждом 16-битном TC
32-разрядный счетчик реального времени (RTC) с функцией часов/календара
️ Часомер для сторожевой собаки (WDT)
Генератор CRC-32
Одно полноскоростное (12 Мбит/с) универсальное серийное шины (USB) 2.0 интерфейс
• Встроенная функция хоста и устройства
• Восемь исходных пунктов
- до шести серийных коммуникационных интерфейсов (SERCOM), каждый из которых может работать как:
• USART с полно-дуплексной и однопроводной полудуплексной конфигурацией
• I2C до 3,4 МГц
• СПИ
• Клиент LIN
Одно двухканальное интерфейс Inter-IC Sound (I2S)
Один 12-битный, 350 кпс аналогово-цифровой конвертер (ADC) с до 20 каналами
• Дифференциальный и однокончательный вход
• 1/2x до 16x программируемая ступень увеличения
• Автоматическая компенсация ошибок при смещении и увеличении
• Сверхвыборка и уменьшение на аппаратном обеспечении для поддержки разрешения 13-, 14-, 15- или 16-разрядного
10 битов, 350 ксп цифрово-аналоговый преобразователь (DAC)
До четырех аналоговых сравнителей (AC) с функцией Window Compare
¢ Периферийный сенсорный контроллер (PTC)
• Капацитивное сенсорное и proximity sensing до 256 каналов
• Ввод и вывод
До 52 программируемых пинов ввода/вывода
• Квалификация
СМ Д21 AEC-Q100 класс 1 (от -40°C до 125°C)
СМД DA1 AEC-Q100 класс 2 (от -40C до 105C)
• Вставка совместимая с SAM D20
• Пакеты
️ 64-копочные TQFP, QFN, UFBGA
48-прикольный TQFP, QFN
45-прикольный WLCSP
• Рабочее напряжение
SAM D21: 1,62V 3,63V
SAM DA1: 2,7 В - 3,63 В
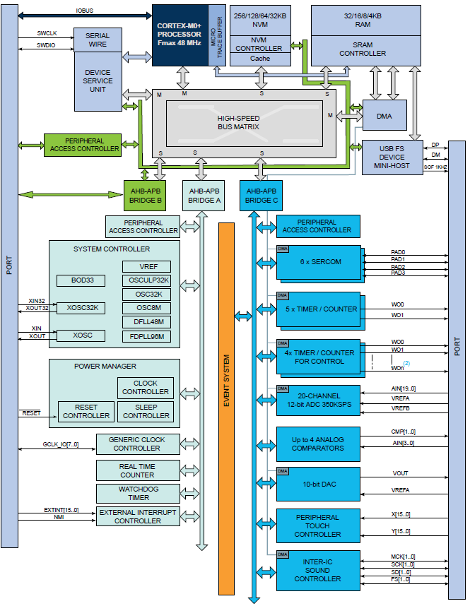
Диаграмма блоков

1Некоторые продукты имеют различное количество экземпляров SERCOM, экземпляров Timer/Counter, сигналов PTC и ADC.
Подробности см. в Конфигурационном резюме.
2Инстанции TCC имеют различные конфигурации, включая количество линий выхода волнообразной формы (WO).
для подробной информации обращайтесь в конфигурацию TCC.
Спецификации
| Атрибут продукта | Значение атрибута |
|---|---|
| TQFP-48 | |
| 256 кБ | |
| 32 бита | |
| 12 бит | |
| 48 МГц | |
| 38 В/В | |
| 32 кБ | |
| 1.62 В | |
| 3.63 В | |
| - 40 градусов. | |
| + 85 C | |
| AEC-Q100 | |
| Разрешение DAC: | 10 бит |
| Тип оперативной памяти данных: | SRAM |
| Тип интерфейса: | I2C, I2S, LIN, SPI, USART |
| Количество каналов ADC: | Канал 14 |
| Количество таймеров/счетчиков: | 3 Таймера |
| Серия процессоров: | SAMD21G |
| Продукт: | КПУ |
| Тип памяти программы: | Вспышка |
Торговые руководства
| Морская перевозка | Срок доставки | Для запасных частей заказы будут отправлены через 3 дня. После отгрузки, расчетный срок доставки зависит от выбранных ниже перевозчиков: DHL Express, 3-7 рабочих дней. DHL eCommerce, 12-22 рабочих дня. Международный приоритет FedEx, 3-7 рабочих дней ЭМС, 10-15 рабочих дней. Зарегистрированная авиапочта, 15-30 рабочих дней. |
| Стоимость доставки | После подтверждения заказа, мы будем оценивать стоимость доставки на основе веса товаров | |
| Вариант доставки | Мы предоставляем международную доставку DHL, FedEx, EMS, SF Express и зарегистрированной воздушной почтой. | |
| Отслеживание перевозки | Мы уведомим вас по электронной почте с номером отслеживания, как только заказ будет отправлен. | |
|
Возвращение гарантия |
Возвращение | Возврат товаров обычно принимается в течение 30 дней с даты отправки.Детали должны быть неиспользованными и в оригинальной упаковке.Заказчик должен оплатить доставку. |
| Гарантия | Все покупки Retechip поставляются с 30-дневной политикой возврата денег. Эта гарантия не распространяется на любой товар, дефекты которого были вызваны неправильной сборкой клиента,несоблюдение клиентом инструкций, модификация продукта, небрежность или неправильная эксплуатация | |
| Заказ |
Оплата
|
T/T, PayPal, Кредитная карта включает Visa, Master, American Express. |