AC 0.5%FS IEC61010-1 дисплея RS485 3A/250V LCD регулятора температуры серии TP умный цифровой высокий светлый
1. Особенности и преимущества регулятора температуры TP:
a). Высокое светлое весь дисплей видимости FTN LCD.
b). Multi входной сигнал и multi размеры для варианта.
c). Опционный выход контроля: RELAY/SSR/analog.
e). Multi алгоритмы PID для варианта, с автоматической функцией настройки.
2. Модельная спецификация и данные по заказа:


3. Технический параметр:
Электрический параметр:
| Частота отсчетов | 2 раза в секунду |
| Емкость реле | Жизнь AC 250V/3A расклассифицированных времен load>100,000 |
| Электропитание | AC/DC 100~240V (85-265V) |
| Расход энергии | < 6VA |
| Окружающая среда | Крытая польза только, температура: 0~50℃ отсутствие конденсации, humidity<85%RH, высота<2000m> |
| Хранение enenvironment |
-10~60℃, отсутствие конденсации |
| Выход SSR | Напряжение тока ИМПа ульс DC 24V, load<30mA |
| Текущий объем производства | DC 4~20mA load<500Ω, смещение 250PPM температуры |
| Порт связи | Протокол Modbus-RTU порта RS485, максимальные блоки входного сигнала 30 |
| Импеданс изоляции | Входной сигнал, выход, сила ПРОТИВ крышки метра >20MΩ |
| ESD | IEC/EN61000-4-2 perf контакта ±4KV /Air ±8KV. Критерии b |
| Поезд ИМПа ульс противоинтерференционный | Perf IEC/EN61000-4-4 ±2KV. Критерии b |
| Невосприимчивость пульсации | Perf IEC/EN61000-4-5 ±2KV. Критерии b |
| Падение напряжения тока & короткая невосприимчивость перерыва | Perf IEC/EN61000-4-29 0%~70%. Критерии b |
| Напряжение тока изоляции | Сигнал ввода, выход, сила: 1500VAC 1min цепь низшего напряжения <60V: DC500V, 1min |
| Полный вес | О 400g |
| Материал крышки | Рамка PC/ABS раковины и панели (класс UL94V-0 пламени) |
| Материал панели | ПК |
| Память отказа источника питания | 10 лет, времена сочинительства: 1 миллион времен |
| Норма бесопасности | Категория перенапряжения IEC61010-1Ⅱ, уровень 2 загрязнения, уровеньⅡ (увеличенная изоляция) |
Измеряя спецификации сигнала:

4. Размер:

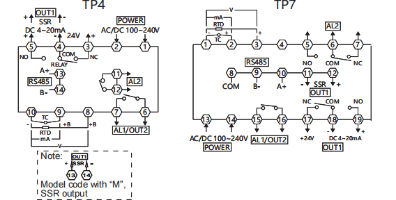
5. Соединения:


6. Контакт:
Продажи: bassy shi
Сотовый телефон: +86 13773069136
Электронная почта: bassy.shi@youjiazhineng.com