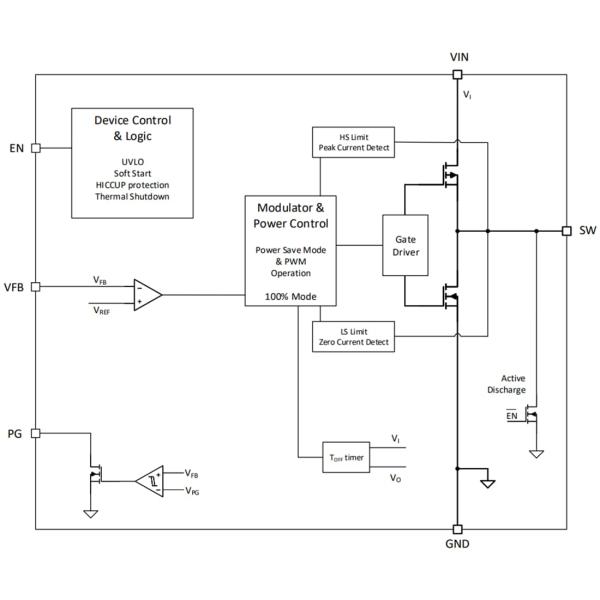
Конвертеры высокой эффективности Texas Instruments TPS62A0x/TPS62A0xA понижение оптимизированы для высокой эффективности и компактного размера решения. Прибор интегрирует переключатели способные на поставлять течение выхода до 1A. Прибор работает в режиме широтной модуляции ИМПа ульс (PWM) с переключая частотой 2.4MHz на средстве к тяжелым грузам. Прибор автоматически входит в силу - спасительный режим (PSM) на легкой нагрузке для поддержания высокой эффективности над рядом всей нагрузки настоящим. В выключении, текущее потребление минимально также.
Texas Instruments TPS62A0x/TPS62A0xA обеспечивает регулируемое напряжение тока выхода через внешний рассекатель резистора. Внутренняя цепь мягк-начала ограничивает inrush настоящий во время запуска. Другие особенности как предохранение от перегрузок по току, термальное предохранение от выключения, и сила хорошая встроенный. Прибор доступен в пакете SOT-5X3.
