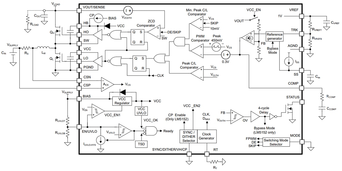
Texas Instruments LM5152x-Q1 низкое IРегулятор поддержки q одновременный регулятор поддержки широкого ряда входного сигнала одновременный который использует пиковое настоящее управление режима. Прибор отличает низким выключением iQ и низкая яРежим сна q, уменьшая разрядка батареи на никаком и условия легкой нагрузки. Прибор также поддерживает ультра-низкую яРежим глубокого сна q с деятельностью обхода, исключая потребность для внешнего выключателя обходов когда подача напряжения превысит цель выхода поддержки регулированную. Напряжение тока выхода может динамически быть запрограммировано путем использование отслеживая функции.
Широкий ряд входного сигнала прибора поддерживает автомобильный сброс холодн-рукоятки и нагрузки. Минимальный ввод напряжения может быть как низок как 0.8V когда СМЕЩЕНИЕ равно к или больше чем 3.8V. Переключая частота динамически запрограммирована с внешним резистором от 100kHz к 2.2MHz. Переключение на 2.2MHz уменьшает взаимодействие диапазона до полудня и позволяет небольшому размеру решения и быстрому переходному ответу. Архитектуры регулятора упрощают термальное управление на жестких температурных условиях температуры окружающей среды сравненных к архитектурам конвертера.
Texas Instruments LM5152x-Q1 имеет встроенные особенности защиты как пиковый настоящий предел, который постоянн над VIN, предохранением от перенапряжения, и термальным выключением. Внешняя синхронизация часов, programmable модуляция расширенного спектра, и без руководств пакет с минимальной паразитной помощью уменьшить EMI и избежать взаимные помехи. Дополнительные особенности включают линию UVLO, FPWM, эмулирование диода, индуктор DCR воспринимать настоящий, programmable мягк-начало, и индикатор состояния поддержки.
