Конвертеры самца оленя Texas Instruments TPS56424x одновременные простая, легкая в использовании, высокомощная плотность, конвертеры самца оленя высокой эффективности одновременные. Приборы поддерживают ввод напряжения выстраивая в ряд от 3V к 16V и до непрерывно протекающего тока 4A с пакетом SOT-563.
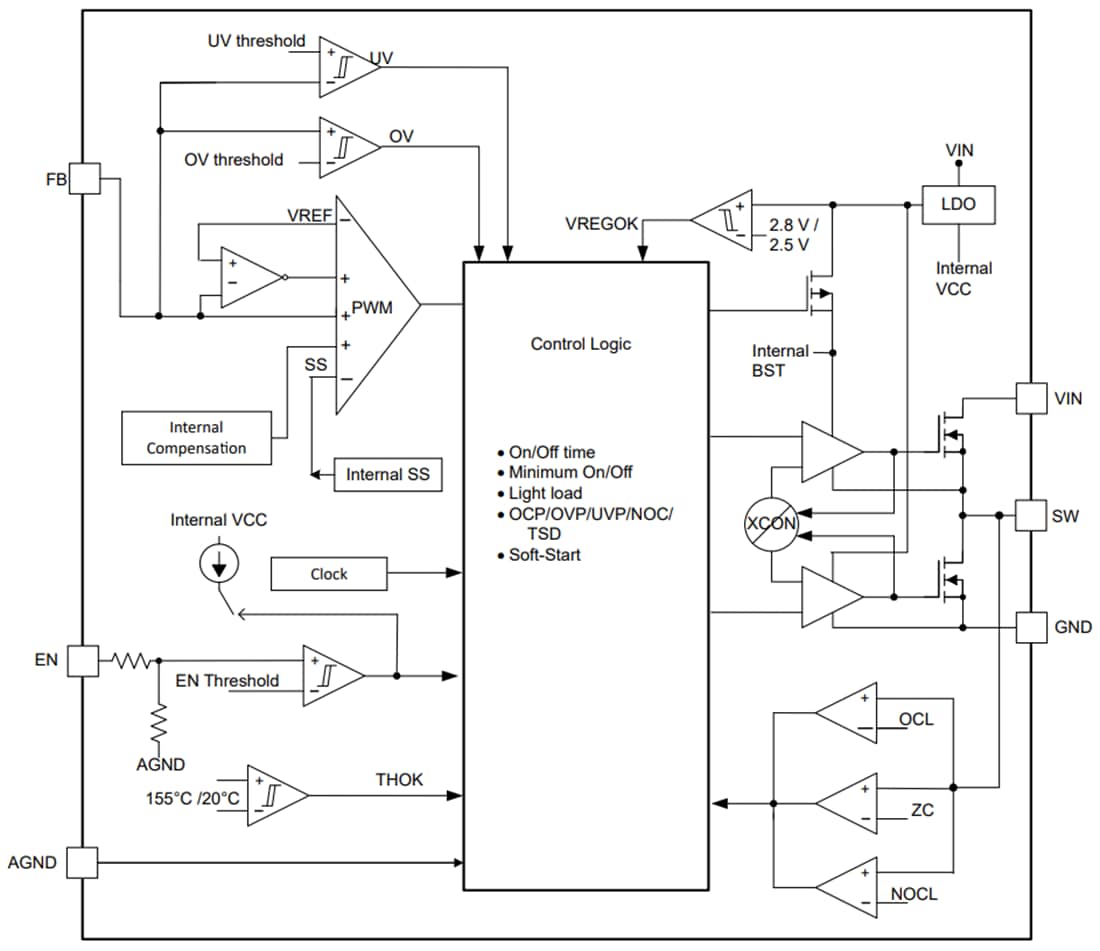
Texas Instruments TPS56424x использует топологию D-CAP3 для того чтобы обеспечить быстрый переходный ответ и поддержать конденсаторы выхода низко-ESR без требования для внешней компенсации. Он имеет 2 земли, GND и AGND, который должны быть подключены для оптимального термального представления. AGND также обеспечивает хорошие нагрузку и линию регулировку. Прибор может поддержать деятельность обязанности до 95%.
TPS564242 работает в Эко-режиме, который поддерживает высокую эффективность во время светлой загрузки. TPS564247 работает в режиме FCCM, который держит та же самую частоту и понижает пульсацию выхода во время всех условий нагрузки. Оно интегрирует полную защиту через OVP, OCP, UVLO, OTP, и UVP с икотой. Прибор доступен в пакете SOT-563 × 1.6mm 1.6mm и имеет оптимизированное pinout для легкого плана PCB. Температура соединения определена от – 40°C к 125°C.
